欢迎访问西北工业老员工命学院网站,新版本上线试运行中!ENGLISH  集团首页  联系我们    
 首页  关于我们  机构设置  团队队伍  团队建设  教学工作  科学研究  重点实验室  党群工作  员工工作  人才培养  人才引进  人才招聘 
新闻中心
 威廉希尔官网新闻 
 学术交流 
 通知公告 
通知公告
Position: 首页 > 新闻中心 > 通知公告 > Content
【暑期项目】关于2024年威廉希尔官网组织赴香港中文大学暑期项目(生物医学与生命科学)的报名通知
 


一、项目名称

    2024年威廉希尔官网组织赴香港中文大学暑期项目(生物医学与生命科学)

二、项目外方高校

    香港中文大学

三、外方高校简介

香港中文大学,简称港中大(CUHK),是一所享誉国际的公立综合性研究型大学,香港唯一同时拥有诺贝尔奖、菲尔兹奖、图灵奖、拉斯克奖及香农奖得主任教的大学环太平洋大学联盟、世界大学联盟、亚太国际教育协会成员,亚洲首家AACSB认证成员。灵活学分制书院制、中英兼重和多元文化为特色“生物医学科学”、“信息科学”、“经济与金融”、“地球信息与地球科学”等重点研究领域堪称世界级学术重镇。

2024年QS世界排名:世界第 47,亚洲第12。

 

四、项目介绍(项目简章见附件)

1.项目时间:2024年8月4日-8月11日,共7天

2.项目内容:学员将在香港中文大学进行“生物医学与生命科学”主题课程学习、名校交流、机构参访、结业比赛等,深入了解香港的历史、人文、经济与科技发展,帮助员工探索领域前沿学术方向的同时拓展国际视野。

五、项目费用

    12800元,含大学课程费、参访交流费、文体活动费、酒店住宿费、境外大巴费、保险费。

六、项目亮点

 官方邀请函

专家授课

全英课堂

结业证书、推荐信

优秀学员证明

欢迎/结业典礼

七、集团资助政策

欧美、大洋洲、非洲地区不超过10000元/生;

独联体国家不超过8000元/生;

亚洲地区不超过5000元/生

注:每位同学一个自然年内仅可获得一次寒暑假项目资助。

八、公司配套资助政策

    具体学院配套资助政策咨询本人所在学院外事秘书。

九、项目报名方式

1.截止时间:2024年4月18日

2.填写附件:《williamhill威廉希尔官网2024年出国(境)短期交流项目员工信息统计表》发送至陈老师邮箱:chenhuan@nwpu.edu.cn。
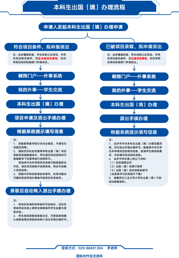
    3.参照下图登陆翱翔门户-外事系统进行网上手续办理。

 

十、项目联系人

陈老师  QQ号:415541208  邮箱chenhuan@nwpu.edu.cn

十一、项目答疑群

QQ群:764289250

 

 

 

文图:陈欢;审核:牛卫宁

Attachment【附件:williamhill威廉希尔官网2024年出国(境)短期交流项目员工信息统计表.xlsx已下载
Attachment【附件:香港中文大学_项目简章_2024暑假.pdf已下载
Close Window

友情链接:
地址:西安市长安区东祥路1号  版权所有:英国·威廉希尔(williamhill)唯一中文官方网站-williamhill888.com 联系电话:029-88430180